Inscripción en el Registro Provincial de Operadores de Chatarras
Descripción del trámite:
Inscripción por primera vez en el Registro Provincial de Operadores de Chatarras (Resolución N°69/24-SAyCDS)
(Realiza este trámite si nunca iniciaste la inscripción en la Secretaría de Ambiente y Control del Desarrollo Sustentable, o si la iniciaste sin haber logrado obtener el registro con un número de expediente).
¿A quién está dirigido?
A toda persona humana y jurídica, que realice como actividad principal, accesoria, permanente o eventual, el acopio, reducción, fundición, valorización, reutilización, reciclaje, tratamiento, disposición final, compraventa (ambulante o no) y/o transporte de residuos compuestos de metales ferrosos y no ferrosos dentro del ámbito de la Provincia del Chubut, como así también la fabricación de bienes que incorporen estos materiales, cuando estas actividades se desarrollen en desarmaderos, chatarrerías, depósitos, recuperadoras a título gratuito u oneroso o similares. (Anexo – art. 1°) .
¿Qué información necesito presentar para inscribirme?
Transportista
- Nota solicitando la inscripción (Descargar modelo de nota).
- Memoria Técnica Descriptiva (Descargar instructivo)
- Formulario de Declaración Jurada de transportista (Descargar DDJJ)
- Documentación respaldatoria solicitada en la DDJJ.
- Libro Foliado
- Deberá cumplir con el pago de las tasas establecidas en la Ley de Obligaciones Tributaria (Pago de tasas en DGR)
- Tasa de sellado de mesa de entrada (Art. 82° – inc. “o”)
- Tasa de apertura de libro foliado (art. 82° – inc. “m”)
- Tasa retributiva de servicio.
Operador
- Nota solicitando la inscripción. (Descargar modelo de nota)
- Memoria descriptiva (Descargar instructivo)
- Formulario de Declaración Jurada correspondiente.
- Documentación Respaldatoria solicitada en la declaración jurada.
- Libro foliado.
- Deberá cumplir con las obligaciones tributarias correspondientes. (Pago de Tasas en DGR):
- Tasa de mesa de entradas (artículo 82 – inc. “o” de la Ley XXIV-Nº-110 )
- Tasa de apertura de libro foliado (art. 82 – inc. “m” de la Ley XXIV-Nº 110).
- Tasa retributiva de servicio.
Recordá que:
- Se deben pagar las tasas antes de iniciar el trámite. El pago se realiza a través de la plataforma de la DGR.
- La documentación de carácter legal debe presentarse con copia certificada ante escribano público. La documentación de carácter técnica se deberá presentar con el aval del/la responsable técnico/a cargo.
¿Cómo completo la inscripción en el registro?
- Descargar Nota modelo, completar y firmar (presentar por duplicado).
- Armar la memoria descriptiva con la información correspondiente.
- Descargar y completar la Declaración Jurada correspondiente.
- Adjuntar la documentación extra que se solicita en la memoria descriptiva y en la DDJJ.
- Armar una carpeta con toda la documentación y el libro foliado; y presentar por mesa de entrada en la delegación de la Secretaría de Ambiente más cercana.
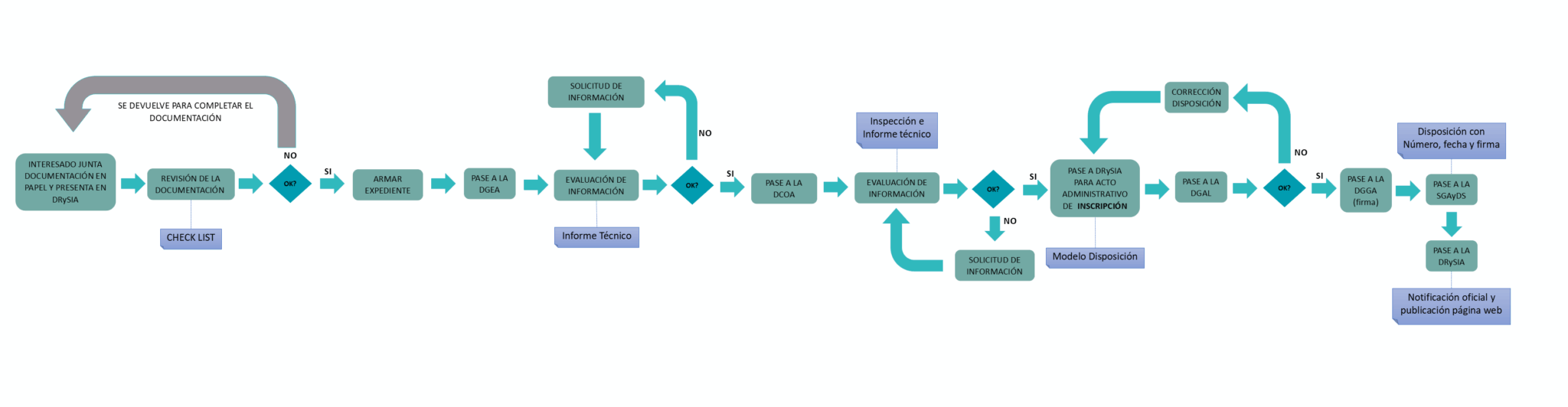
- Una vez recibida, la SAyCDS analizará la documentación recibida e informará si debe presentar alguna documentación extra o si la misma está completa.
- Una vez completa y evaluada la documentación, se realizará el acto administrativo correspondiente y se te informará. Luego se publica en la página Web de la Secretaría.
La imagen a continuación, muestra el procedimiento administrativo que se realiza en la secretaría para otorgar la inscripción en el registro:
